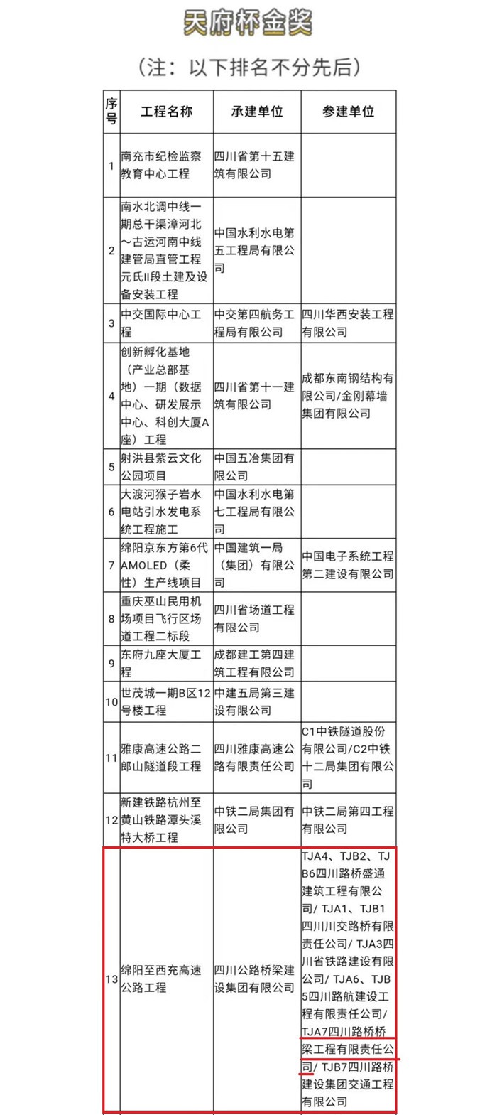
1月15日,四川省建设工程质量安全与监理协会正式发布了2018-2019年度四川省建设工程天府杯奖(省优质工程)第二批次项目评选结果,由优米官网入口app承建的绵西高速高速TJA-7项目摘得金奖荣誉!
“天府杯”奖为四川省建设工程质量安全与监理协会的最高奖项,评选对象为四川省建筑施工企业在中国境内承包、已经建成并投入使用的各类工程,参评工程质量均需达到省内一流水平。绵西高速高速TJA-7项目以过硬的品质和优秀的工艺一举拿下金奖。
绵西高速TJA-7分部起点桩号为K48+283,止点桩号K53+860,全线长5.58公里,本合同段共有大、中桥共11座,25m小箱梁584片,40米T梁30片。路基挖土方13.74万m3,挖石方56.52万m3,利用土方10.28万m3,利用石方21.56万m3。高填深挖路基共3处,最深挖方高度53.3m。
绵西高速TJA-7项目自2016年2月进场以来,全体职工以高昂的斗志,忘我工作的精神奋战在施工生产第一线。项目争分夺秒,攻坚克难,提高责任意识,广泛动员,调动一切积极因素,制定合理考核评比奖罚办法,激发全员争先创效的工作热情,让项目工程施工生产稳步向前。
全体参战将士在绵西高速TJA-7项目的建设中,经过两年的艰苦奋战,克服重重困难,始终将工程质量放在首位,坚持安全生产不松懈宗旨,在多次检查中,被公司、业主、大经理部、监理评为优秀单位。并于2018年12月28日实现通车。
绵西高速TJA-7项目获得本次“天府杯”金奖,是行业内外对川桥品质的肯定,我们将继续践行“川桥人”的初心和职责,把使命放在心上、把重担抗在肩上、把责任落到实处,以“攻坚克难、甘于奉献、勇于胜利”的新时代路桥精神为引领,发扬“目标导向、效率为先、权责明晰、细节制胜”的精神,坚持安全生产“一岗双责、党政同责、齐抓共管、失职追责”的安全管理基本方针,继续打造高品质工程项目。
成宜ZCB3-3 | 杨丝丝

